2026年03月10日
自分ひとりでの力では小さいので、このブログをきっかけとなって
より良い医院づくりに貢献できれば幸せです。
1日1回、下のバナークリックで応援お願いします!
厚生労働省から
3月末までに
かかりつけ医機能報告を行うように
依頼が届いています。
かかりつけ医機能報告制度|厚生労働省
・すべての病院、診療所が対象(歯科は除く)
・3月までに医療機関等情報支援システム(G-MIS)で
都道府県に報告
・かかりつけ医に関する研修の修了者も報告事項
・G-MISで報告した内容を院内掲示する必要がある
・4ヶ月以上継続治療の場合、
治療計画などについて患者さん、ご家族に説明
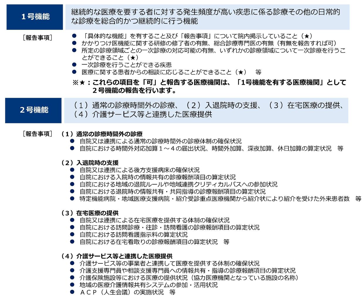
内容はかなりややこしいですが
報告事項は1号機能と2号機能
少しわかりにくいですが
厚労省のチラシより

↑報告する内容です。
つづく
2026年03月09日
自分ひとりでの力では小さいので、このブログをきっかけとなって
より良い医院づくりに貢献できれば幸せです。
1日1回、下のバナークリックで応援お願いします!
コロナは落ち着きましたが
今シーズンはインフルエンザがかなり流行っており
地元蒲郡でも11月12月に
インフルエンザA型にかかった子供たちが
1月、2月にB型になった、
という話が伝わってきていました。
市内では小学校・中学校の学級閉鎖も
かなりたくさんになっていました。
ということで
病院や介護事業所でも
小中学校の子供さんがいらっしゃるスタッフから
院内感染事例がチラホラあります。
コロナが落ち着いた後
感染対策意識がやや緩くなっていますので
再度、院内感染の勉強会・研修会を
しっかりしましょう。
2026年03月06日
自分ひとりでの力では小さいので、このブログをきっかけとなって
より良い医院づくりに貢献できれば幸せです。
1日1回、下のバナークリックで応援お願いします!
日本年金機構からのお知らせで
令和8年3月までは
年金と給料を合算した金額が
月51万円を超えると基準を超えた金額の半額が
年金支給停止になっていましたが
2026年4月から
年金減額基準が月51万円→月65万円にアップします。
労働人口が減少していますので
65歳でリタイア、年金生活、ではなく
年金を受け取りながらも働ける
高齢者を増やす作戦ですね。










